- Где взять крак на LoudSpeaker LAB 3?
- Какой коробочкой ты пользуешься?
- Нужен ли усилитель или достаточно выхода карточки?
- Какой у тебя микрофон и предусилитель микрофона?
- Как его настроить?
- Настройки измерения импеданса. Как у меня.
- Второй метод (добавлено по настоянию Олега Короткова).
- У меня не калибруется, не измеряет импеданс, глючит, что делать?
- Измерение импеданса методом постоянного тока.
- Измерение импеданса методом постоянного напряжения.
- "Чистые" измерения импеданса: постоянный ток, постоянное напряжение.
- Микрофон. Может быть повезло как мне?
- Измерения АЧХ и финальная настройка.
- Т-С.
1. Где взять крак на LoudSpeaker LAB 3?
Начну с главного: крака на LspLAB у меня нет! Где взять не знаю! Это публичный сервер, а я законопослушный гражданин! Но я бы попробовал нажать на точку в этом разделе и нажать Контрол-А (внутри!!!).
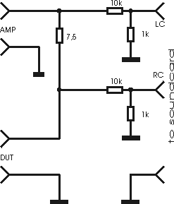
2. Какой коробочкой ты пользуешься?
Нет у меня коробочки и Вам не советую. В коробочке переключатели, которые должны быть очень хорошими (читай дорогими) или будут нещадно глючить. Я использую два вот таких шнурка с настоящими тяжеленными медными крокодилами со стороны измерения и хорошим китайским миниджеком с другой стороны, но собираюсь перепаять на тюльпаны. Для калибровки использую три резика 4, 8, 20 Ом которые подключаю непосредственно к крокодилам. Никаких переключателей - никаких глюков! Если Вы только затеваете пайку шнуров, делайте на тюльпанах, мамы можно поставить на пустую планку рядом со звуковухой, будет намного надежнее миниджеков.
![]() |
![]() |
![]() |
Первый для импеданса, второй для микрофонных измерений, третий для измерения импеданса методом постоянного напряжения. С величинами резиков я может быть и обманул, паял давно, забыл, но порядок такой. Опять же зависит от выходного напряжения усилителя и уровня который способна сожрать звуковуха без перегрузки. Надеюсь, что подобрать коэффициент деления не будет для Вас проблемой. Дополнительный бонус первых двух шнурков то, что они подходят для JustMLS. Т.е. с одним шнурками можно там и там.
3. Нужен ли усилитель или достаточно выхода карточки?
Пробовал я просто карточкой - пустая трата времени. Единственное исключение, наверное, встроенный в Компаки и ХП звук 3 Вт на 4 Ома, такое, наверное, потянет. Усилитель у меня "Эстония 010", может быть он не очень хороший, но для измерений его предостаточно. Вижу только один минус - много места на столе занимает. У Вас может быть любой усилитель, 10 Вт хватит! В двухканальном режиме его кривизна учтется, если он кривой. Важна, пожалуй, только нижняя граница АЧХ, мерить импеданс. Но на 100% не уверен.
4.Какой у тебя микрофон и предусилитель микрофона?
Микрофон у меня ЕСМ8000, пред смотреть здесь, но вариантов чем мерить изобилие безбрежное. Про свой я все изложил по ссылке, добавить ничего не могу. Других не видел в руках не держал. Самый бюджетный вариант, по настойчивым слухам - капсюль Панасоник.
Ну, начнем наш журнал "Веселые картинки". Сначала все прочитайте, потом кидайтесь настраивать, иначе сделаете двойную работу. Чтобы вспомнить, как LoudSpeaker LAB ставить я его снес, почистил реестр и поставил заново. По ходу настройки делал скриншоты и записывал в тетрадке в клеточку. Все происходило в ритме "галопом-по Европам", так что мог что то упустить, но и с такими установками заработает, а когда заработает можно потыркать и понять что откуда растет, правда? После установки Measurement Settings->Hardware выглядит так на картинке слева, нужно как справа:
![]() |
![]() |
Немножко пояснений. Самое верхнее поле soundcard box.
Две первых менюшки по умолчагию дают Мелкософт Вейв Маппер, сначало у меня все работало и в таком положении, а потом стало глючить, после явного указания на карточку все сразу заработало без глюков. Так что можно оставить и по умолчанию, можно и изменить, хуже не будет.
sample rate: моя карточка начинает работать нормально с 48000 Гц, предполагаю, что ниже передискретизация, отсюда и глюки. Т.е. я могу повышать sample rate вплоть до 192 кГц, но тогда MLS будет пролетать быстрее, нужно увеличивать длительность (это на вкладке generator попозже обсудим), а стоит это все на П-3 970 512 памяти, а математика написана в этой софтине весьма глюкаво и все у меня начинает нещадно тормозить. С другой стороны увеличивая sample rate и длину MLS несколько повышаем точность. Так что на Вашем железе, возможно, все будет летать и нечего жаться на ресурсы. То же и про bit resolution.
Последнее выпадающее меню channels позволяет в WDM mode на многоканальных карточках выводить на две или три пары каналов одно и то же. Я так понял, по крайней мере, а проверить не на чем - моя карта двухканальная.
Две кнопки. Кнопка advanced settings:

Тут не все предельно ясно: верхний чекбокс разрешает работу с 192 sample rate, следующий меняет каналы местами, если Вы напарили с левый-правый, во всей системе сразу, следующие два - не знаю, пробовал потыркать галочки, ничего не заметил, следующий запрещает выбирать вход LoudSpeaker LAB 3, вход выбирается микшером Виндовоза. По уму не должно быть включено, т.е. при каждом запуске LoudSpeaker LAB 3 сам выберет вход, даже если Вы или какой нибудь другой софт выбирал другой вход. Для меня не принципиально, у меня всегда выбран Line In. Последняя галка запрещает отключать входы в Volume Control. Не путайте! Входы на запись LoudSpeaker LAB 3 не отключает в любом случае! Это разрешение-запрещение прямого пути сигнала со входа на выход, т.н. режим монитора. Т.о. правильно - не отмечено. Сигнал с Line In или того входа, который используете Вы не будет попадать на выход. А вот на микшер записи он попадать будет. Какие проблемы может решать включение этого пункта - не представляю.
Справа радиобаттон - выбор WAV мотора, пробуйте по умолчанию, владельцы НТ машин при глюках пробуйте мотор от 98.
Под кнопкой mixer прячется выпадающее меню, которое должно Вас интересовать только в случае если у Вас несколько аудяшек в системе или Ваша карточка загадочная на столько, что LoudSpeaker LAB 3 не определил ее, т.е. не видно в менюшке output device и input device.
Второй бокс Soundcard Calibration. Перво наперво чекбокс Dual Channel FFT. Почекать обязательно. Разрешает двухканальные акустические измерения. Не хочу ни с кем спорить, это только мое мнение, но получить приемлемую точность при одно канальных измерениях - утопия.
Кнопки калибровки. На самом деле первая кнопка нужна если АЧХ получается кривой, или себя успокоить. Нужно соеденить вход-выход карточки, усилитель вне петли. После калибровки не забудьте почекать Use linearity calibration.
Вторая кнопка калибрует уровни, нужно для точных абсолютных измерений. Т.е. Ваша АЧХ не изменит форму, но чувствительность будет показана реально. Нужно перекалибровывать после любых изменений входных-выходных уровней. Проще говоря можно забить. Но калиброванное дает маленькое удобство - все ползунки становятся на свое место и если усиление во внешнем усилителе не крутилось, то ничего подстраивать не надо. Калибруется с усилителем и делителем. Маленький трикс. Чтобы быть спокойным, что сигнал не искажен, получаем то мы его с усилителя с амплитудой ого-го, сначала запускаем встроенный осциллограф, по которому контролируем форму сигнала, а потом уже калибруемся. Для примера две картинки с осциллографа с ограничением и нормальной амплитудой:
![]() |
![]() |
Если лень мерить, можно вколотить в мастер напряжения от фонаря, каждый раз вдвое уменьшая значение. Например 1, 0.5, 0.25 В. Оказалось мало 2, 1, 0.5 В. Для проверки прогонять измерение, пара-тройка попыток и все устаканится. Если Вы решили пойти этим путем, не спешите, сначала отладьте измерения, дочитайте до конца. Кстати я так и поступил.
В связи с выходом апдейта 3.1.3: теперь от калибровки уровней еще и правильность показаний вольтметра зависит. Если Вы планируете им пользоваться, то калибровать надо.
Подводя итог. Можно просто почекать Dual Channel FFT и идти дальше, в простейшем случае.
6. Настройки измерения импеданса. Как у меня.
Последний бокс External Hardware. Сноска. Если вы купили LspLAB у производителя
значит у Вас есть "Измерительный бокс", и надо поставить его модель в менюшке, а метод измерения - встроенный. Предположительно это схема измерительного бокса, я не разбирался, может это и оно.
Но что-то подсказывает, что бокса у Вас нет. Хех, это почему, интересно
Для шнурочка измерения импеданса нарисованного на верху первым нужно поставить все как на картинке.

И осталась у нас последняя кнопка Calibrate Z. Не утомил? Все это уже конец настроек. Я калибрую под каждый импеданс головок. Для этого держу три резистора 4, 8 и 20 Ом и калибрую по ближайшему к головке. У LoudSpeaker LAB 3 нет поправок как в СпикерВоркШопе,который калибруется по двум (вроде, точно не помню) эталонам, минус конечно, соответственно и графики импеданса не совсем правдивые, даже JustMLS делает красивее. Но это совсем не мешает измерять Т-С!
7. Второй метод (добавлено по настоянию Олега Короткова).
Уважаемый камерад Олег Коротков, в переписке, заметил, что метод постоянного напряжения работает очень точно. К сожалению с методом постоянного тока он не сравнивал. Нужно использовать шнурок с третьего рисунка и поставить так:

и, конечно же откалибровать, тут на один шаг больше, нужно вколотить значения резиков входного делителя, либо готовое значение делителя:
На мой взгляд проблем не должно возникнуть. Честно говоря, такой шнурок у меня тоже есть и я им даже мерил, но он не совместим с JustMLS и посему я им не пользуюсь.
8. У меня не калибруется, не измеряет импеданс, глючит, что делать?
Тревожные сообщения приходят с мест. Массовые! У населения получаются не повторяющиеся результаты, происходят странные, не объяснимые глюки, у некоторых даже не происходит калибровка! Так же народом замечено подавляющее преимущество метода постоянного напряжения, над методом постоянного тока. Доходит до страшного - меня обвиняют в жопорукости, а дальше совсем ужасно, в частной переписке меня обвинили во лжи и подтасовке, якобы я тоже не могу измерять импеданс! Дабы развеять сомнения, прежде всего свои, проведена две серии измерений, методом постоянного тока и методом постоянного напряжения,. В каждой серии - две группы измерений: белым шумом (LMS) и бегущим синусом. В каждой группе калибровал эталонами 4, 8, 20 Ом, на каждой калибровке перемерял все эталоны и измерял головку SEAS H1216. Получить красивые, достоверные результаты цель не стояла, хотелось увидеть лишь относительную точность различных методов.
9. Измерение импеданса методом постоянного тока.
Первая группа измерений: метод постоянного тока, сигнал - бегущий синус. Калибровалось тремя резиками 4, 8, 20 Ом. Затем те же резики измерялись.
![]() |
![]() |
В генераторе установки сделаны не для точных измерений, а для скорости, машина у меня тормознутая, если точно измерять, то это займет очень много времени.
![]() |
![]() |
![]() |
![]() |
![]() |
![]() |
Врет, однако. Чем больше разница между калибровочным и измеряемым сопротивлением и, что грустно, есть дополнительная погрешность по частоте. Последняя картинка в этой группе измерений одна и та же головка измеренная при калибровке на разных сопротивлениях. Для сравнения здесь и дальше приклеен график из JustMLS.
Вторая группа измерений. Метод постоянного тока, сигнал - белый шум.
![]() |
![]() |
![]() |
![]() |
![]() |
![]() |
![]() |
![]() |
10. Измерение импеданса методом постоянного напряжения.
Теперь повторение все того же, но методом постоянного напряжения.
![]() |
![]() |
![]() |
![]() |
![]() |
![]() |
Вторая группа измерений. Метод постоянного напряжения, сигнал - белый шум.
![]() |
![]() |
![]() |
![]() |
![]() |
![]() |
Все стало намного красивее, правда? Очередная моя ошибка, забыл включить фазу, но, поверьте на слово, она точно так же совпадала. Там, наверху есть ссылка на даташит головки. График ИЧХ из даташита практически полностью совпадает с последней картинкой, только в даташите стыдливо спрятан горбик на 1к3 Гц. Но все равно, глядя на, достаточно убогие, графики, можно подумать, что эта система измерения только ознакомительно-игрового свойства. Опровержение ниже.
11. "Чистые" измерения импеданса.
Постоянный ток, постоянное напряжение, в каждом синус и белый шум. Калибровалось в каждом случае на 8 Ом резистор. Пришлось импеданс положить в логарифмическом масштабе, иначе накладывалась фаза и ничего не было видно.
![]() |
![]() |
![]() |
Форма графиков, ход выше резонанса совпадают очень даже. На резонансе разница по сопротивлению большая, по частоте, на мой взгляд не существенная, может быть из за небольшой разницы в токе через головку. Но времени заняло измерить последние четыре раза очень много. Фаза немножко пляшет. Но около 0, т.е. на резонансе все кривые укладываются в 5 Гц.
Ну вот и все. Мои выводы такие: да, метод постоянного напряжения точнее, им и надо измерять, но если добавить токостабилизирующие сопротивление, то может быть и метод постоянного тока станет получше.
Попробую.
Попробовал. Лучше не стало.
12. Микрофон. Может быть повезло как мне?
Что еще нужно сделать сразу: пойти в Measurement Settings: Microphone и поставить свой микрофон. Мне повезло, мой один из трех предустановленных, если вам не повезло, то придется подменить ДАТ файл в директории ЛАБа. Или как то по другому запихать калибровочный файл. С этим я не разбирался. Там же нужно указать реальную чувствительность микрофона с предусилителем, от этого тоже зависит абсолютная точность.

13. Измерения АЧХ и финальная настройка.
Все хватит, начинаем мерить и наводим окончательный лоск. Смотрим на нумерованные кнопки цвета морской волны - пресеты. Разберемся на примере 1-го - АЧХ в дальнем поле. Еще трикс. Чтобы лишний раз не тискать ОК в меню measurement ставим галку напортив show small measurement window.
Жмем пресет 1, проводим измерение (предполагается, что все железо подключено и работает без ошибок) и получаем вот такую фигню:
Смешно, да? Столько движений чтобы получить такие гималаи. Ничего страшного. Откроем снова Measurement Settings и пошаманим во вкладках Generator и Analyzer. Поставьте все как на картинках.
![]() |
![]() |
Снова запустите измерение, по ходу движения может ругнуться, что нет калибровок, пока наплевать, мы просто знакомимся, и теперь появиться что то похожее на:
Ближе к телу. Разберемся, что мы меняли. В Generator поменяли MLS length, и количество точек на октаву, это не только точность, но и загрузка компа и длительность вычислений, не забывайте! Во вкладке Analyzer поменяли длительность окна измерения и поставили автоматический старт. Суть ЛМС измерений тут раскрывать не стоит, все понять можно посмотрев на калькулятор окна, который можно увидеть нажав calculator-time-window calculator. Так что же мы изменили? посмотрите на окно импульсного отклика, сначала окно было по умолчанию 50мс и стартовало сразу, без задержки. А во втором случае мы подогнали начало к началу отклика и закрыли до первого отражения. На самом деле, все эти движения можно было провести прямо в импульсном окне, таская мышью границы(красные линии), а чтобы было лучше видно, можно воспользоваться зумом:
Так наглядней, правда. Начало окна у начала отклика, конец до первого отражения. Теперь если кликнуть правой кнопкой грызуна можно выбрать compute FFT, то вывалится такое окошко:

Просто можно обработать по- другому результаты измерения. Так же райт кликом вызываются и другие фичи. Вообще правая кнопка мыши загружена здорово. А теперь остановимся и вспомним какой жуткий график мы получили сначала. Ага-ага, мы и калибровались так! Так что нужно определиться как в дальнейшем будем измерять и откалибровать систему с такими установками. И уже можно смотреть АЧХ.
Ну а дальше уже без меня, почитайте хелп, пощелкайте, оно ведь уже работает. По аналогии пройдитесь по другим пресетам, там запарок с окном уже не будет. А вот здесь еще раз уважаемый камрад Fenyx осветил проблемы измерения АЧХ. Познавательно.
Последняя рассказка. Т-С. Измерение Т-С с LoudSpeaker LAB 3 занятие необременительное и заключающееся в пришлепывании пластилинового бублика на диффузор, однократного удара по пробелу и заполнения 4-х окошек.
Итак, что нам нужно сделать. Я предполагаю, что Вы уже самостоятельно разобрались с измерением импеданса. Нам нужен пресет 2, уже исправленный, не тот который рисует крутые горы гималаи, а тот который показыват нормальный график ИЧХ. Только в закладке Analyzer нужно поставить T/S Delta Mass и заготовить пластилиновый бублик. Бублик должен быть точно взвешен. В разных источниках пишут разное, одни рекомендуют 5 гр. на каждые 10 см площади, другие советуют цеплять такой груз, чтобы резонансная частота снижалась на 10-20%, на самом деле это почти одно и тоже, с некоторыми натяжками. Да ладно. ГГ нужно держать подальше от отражающих поверхностей, диффузор вертикально, на столе-на полу не годится, удобно вешать за ухо на веревке. Запускаем измерение слышим "бульк" по команде пришлепываем пластилин к диффузору, тискаем пробел, вываливается табличка, заполняем поля в нижнем левом углу, давим "рассчитать" и получаем готовые параметры Т-С.
Уважаемые, при обнаружении ошибок или в случае если у Вас есть дополнения - пишите, не стесняйтесь. Лучше присылать уже готовый текст, желательно без ошибок, чтобы я только копи-пэйст сделал. Спасибо.

















































