В настоящей статье описывается разработанный мной высококачественный микрофонный предусилитель. Первоначально он разрабатывался для применения в паре с электретным конденсаторным микрофонным капсюлем, но высокие характеристики и особенности работы схемы позволяют использовать его практически с любым микрофоном и получать при этом отличные результаты как для измерений так и для звукозаписи. Почему я не взял одну из многих схем, доступных в Интернете? Потому, что все они имеют один большой недостаток и в этом похожи друг на друга как близнецы – об этом далее.
1. Критика стандартной схемы.
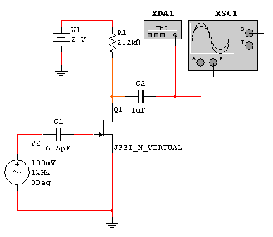
Посмотрим на схему, приводимую в документации на электретные капсюли и используемую во всех подобных устройствах, схемы которых я видел.

Здесь конденсатор С1 и полевой транзистор – это то, что содержится внутри самого капсюля, резистор R1 – внешняя нагрузка, а модули XDA1 и XSC1 – это инструменты симулятора – осциллограф и измеритель гармоник. Анализ показывает, что усиление данной схемы – отрицательное! Т.е. на выходе этой схемы мы имеем сигнал на примерно 8дБ слабее, чем он был на мембране конденсатора капсюля! А это значит, что сигнал в дальнейшем должен быть усилен в большее число раз, а значит и привнесенные шумы будут выше. Мало того, такое включение полевого транзистора само по себе дает очень большие нелинейные искажения – при указанном на схеме входном уровне они превышают 1%. И не смотря на это все авторы усилителей продолжают использовать в своих разработках именно эту, годную только для ознакомления школьников с основами электроники схему! И при этом делают источники стабильного напряжения для питания капсюля на оу – чего они этим пытаются добиться – не понятно. Мне это никак не подходило, по этому я и разработал свою схему.
Есть еще один вариант доработки - как это предлагается на сайте LinkwitzLab. Там предлагается изменить схему включения встроенног полевого транзистора со схемы с общим истоком на схему истокового повторителя. Это позволяет заметно поднять перегрузочную способность капсуля (в схеме с общим истоком выходное напряжение очень быстро достигает пределов своей амплитуды, т.к. эти пределы очень небольшие - порядка +-1В), а так же резко снизить нелинейные искажения, т.к. еще не достигнув амплитудных пределов, сигнал сильно искажается. Я испытывал и такое включение, но оно, хоть и не лишено преимуществ перед стандартной схемой, но все же дает очень небольшое улучшение - я решил, что нужно добиться кардинального улучшения работы всей системы!
2. Что можно сделать?
За основу я взял каскодную схему включения по следующим соображениям:
В ней на стоке полевого транзистора создается постоянное напряжение, а это резко уменьшает его нелинейности.
Можно использовать любое удобное постоянное напряжение и соответствующее сопротивление нагрузки, при этом можно сразу в первом каскаде получить достаточно большое усиление (уж точно не отрицательное), что позволит поставить далее всего один операционный усилитель для усиления сигнала до нужной амплитуды (в разных схемах я встречал от 2х до 3х последовательных оу!), что благоприятно скажется на шумовых свойствах схемы, сложности/цене, габаритах, энергопотреблении и т.д.
После различных экспериментов была найдена такая схема:

Указанный транзистор Q2 в реальной схеме был не тот, что на этой схеме, а отечественный КТ3102 – с прекрасными результатами. Синий светодиод выполняет двойную функцию: задает постоянное напряжение (работает как стабилитрон) и сигнализирует о работе схемы. У этой схемы усиление составляет уже +8дБ (на коллекторе Q2). Эта схема была собрана и до сих пор работает и выдает прекрасные результаты. Обычная окружающая обстановка, в которой приходится работать, дает на 1-2 порядка больше шума, чем эта схема. Уровень усиления (32дБ) достаточен для записи даже очень слабых звуковых сигналов и чаще приходится снижать чувствительность линейного входа звуковой платы, чтобы не было клипирования. Однако у нее, по данным симулятора, уровень искажений не снизился, вопреки ожиданиям (см. Головин. Профессиональные радиоприемные устройства декаметрового диапазона, стр. 37-40). Видимо это из-за того, что была использована модель «идеального» полевого транзистора, нужную (2SK3372) или похожую по характеристикам я не нашел – если у кого есть – присылайте, буду очень рад. Печатная плата:

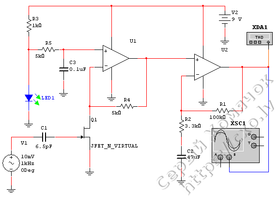
При всей удачности и качестве схемы я все же решил двигаться дальше – отказаться от дополнительного транзистора, а все функции возложить на операционные усилители. Чем меня не устраивала эта схема? Тем, что из-за дополнительного транзистора ей требуется бОльшее напряжение питания. Тем, что искажения, хоть на слух и не определяются, но все же есть, т.к. есть различные неидеальности транзистора, есть его шум и т.п. В общем - я решил, что можно сделать лучше. Получилась такая схема:

Здесь первый ОУ работает следующим образом. На его неинвертирующем входе имеется постоянное напряжение и он, по всем принципам работы операционных усилителей, пытается поддержать такое же напряжение и на инвертирующем входе. В результате этого на его выходе появляется напряжение равное 2+R4*IQ1, где 2 – напряжение на неинвертирующем входе (заданное зеленым светодиодом), R4 - сопротивление резистора обратной связи, IQ1 – ток покоя полевого транзистора, у нашего подопечного 0,33мА. Получается, что на выходе первого ОУ имеем постоянное напряжение 3,65В + переменную составляющую, равную амплитуде переменного тока полевого транзистора умноженную на сопротивление обратной связи.
Сразу возникает мысль – раз так, значит нужное усиление можно получить одним ОУ – просто увеличив R4. Однако, это не может быть достигнуто очень просто. Дело в том, что увеличивая резистор, мы увеличиваем усиление не только переменной составляющей, но и постоянной и при достаточном усилении получается очень большая постоянная составляющая на выходе оу – десятки вольт! Исправить это одновременно простыми и эффективными средствами не удается – либо просто, но плохо, либо хорошо (не факт что лучше чем на 2х ОУ), но слишком сложно. По этому проще поставить второй операционник, тем более что многие из них выпускаются по два в одном точно таком же корпусе как и один.
Эта схема в симуляторе показывает уже 0,05% гармоник на входном уровне 100мВ (на 2 порядка ниже чем исходная!), а так же обладает всеми остальными положительными качествами первой моей схемы. Эта схема так же была собрана и испытана и показала превосходные результаты. Советую использовать именно её. При использовании капсюля другой модели (не WM60 или WM61) почти наверняка придется изменить номинал резистора обратной связи, т.к. разные капсюли имеют разный ток покоя. Необходимую величину находим по формуле R4=(V-2)/IQ1, где V – желаемое постоянное напряжение (желательно выбрать 1/2 от напряжения питания). Если IQ1 в миллиамперах, то сопротивление получится в килоомах. Усиление задается резисторами R1 и R2 – К=1+R1/R2. Если вход следующего после усилителя устройства имеет развязку по постоянному току, то выходной конденсатор в обейх схемах можно исключить, заменив его резистором небольшого номинала – единицы-десятки Ом. Кстати и выходной резистор я поставил на всякий случай, т.к. AD8620 защищена от КЗ выхода, но я не знаю наперед какой опер поставит в свою плату читатель этой статьи, по этому на всякий пожарный…
Этот усилитель имеет частотную полосу от 1,5Гц до около 500кГц (с использованным оу – AD8620). Зачем так много? Затем, чтобы в рабочем диапазоне иметь минимальные фазовые сдвиги на разных частотах - это полезно при измерениях, т.к. дает реальную фазочастотную характеристику, что нужно для правильного рассчета разделительных фильтров, на основе этих измерений. В этой схеме фазовый сдвиг на 20кГц составляет около -1,5 градуса и ачх абсолютно линейна во всем звуковом диапазоне, что позволяет пренебречь какими-либо поправочными данными при измерениях и считать усилитель идеальным. Печатная плата:

И фотография платы, изготовленной по лазерно-утюжной технологии, готовой к впаиванию деталей:

Для полного комплекта добавлю разработанный, но не испытанный вариант с одним оу – на любителя.

Режим по постоянному току задается здесь резистором R1. А напряжение на него подается не напрямую с источника питания, так как его стабильность слишком плохая для данной схемы, а со стабилизатора напряжения на светодиодах (но можно использовать, например, интегральный стабилизатор LM78L05). Номинал R1 должен быть подогнан очень точно, иначе на выходе оу появится очень большое смещение. Конечно можно было бы поставить между инвертирующим входом и стоком полевика конденсатор, но мне такое решение не нравится по нескольким причинам, главная из которых – необходимая емкость – она составляет сотни микрофарад! А значит, придется ставить электролитический конденсатор, а его влияние на сигнал – «притча во языцех». Температурная стабильность тоже получается на мой взгляд не удовлетворительной, но для использования при постоянной, комнатной температуре – сойдет. Печатная плата:

Этот вариант, в несколько измененном виде, отлично подходит для микрофона динамического типа. Действительно, катушка динамического микрофона в магнитном поле представляет собой источник переменного тока и если подсоединить ее одним концом к инвертирующему входу оу, а вторым к источнику опорного напряжения (а не к земле, т.к. постоянное напряжение подавать на катушку не нужно), то схема будет работать точно так же как и с электретным капсюлем, причем второй оу тут абсолютно не нужен. Минимум деталей – максимум качества, не схема, а мечта! Здесь, в качестве катушки микрофона изображена индуктивность – исключительно для иллюстрации.

Печатная плата:

						
													
												
						
