Предисловие.- Схема.
- Конструктив.
- Настройка.
- Файло.
- Блок питания и защита АС от постоянки одной платой.
- Заключение.
Для саба ЗЯ с Пирлиссом СЛС 12" понадобился усилитель, предварительные расчеты показали, что высокая мощность совсем не нужна, поэтому все происходило исходя из напряжения питания в 40 В, или около того. Еще одним условием была возможность собрать со стола и попробовать в сабовом усилителе биполяры на выходе, ну и послушать в широкополосном варианте. Так получился усилитель с известной структурой и биполярами на выходе. Все начиналось на форуме Вегалаба, вот в этой ветке. Камерадам, оказавшим содействие огромнейшее спасибо и глубокий поклон, я схемотехник тряпошный и сам бы так хорошо не сделал.
Сначала все симулировалось в Микрокапе, потесывались мелочи, а потом уже была получена окончательная схема.
UPD C6 не ставить совсем, а C8 увеличить до 50рF или даже более! Бывает, что при исходных значениях генерит.
Про детали. Везде сразу положу даташиты, что бы удобно было посмотреть и заменить, в случае отсутствия. "Мелкие" транзисторы BC556 они ничего не стоят и доступны, дальше MJE340 и MJE350, на самом деле Q8 и Q9 KSE340 и Q10 KSE350, это совершенно то же самое, но дороже и в изолированном корпусе. Они стоят на радиаторе, что бы не ставить прокладку, так удобнее. Диоды 1N4148 или любые другие маломощные быстрые высоковольтные диоды, 1N4007 или любые другие на средний ток и достаточно быстрые. Выходники MJE21193 и MJE21194. Выходники, прикрученные к радиатору сжечь нельзя, совсем! У меня, по крайней мере не получилось. Даже втыкая жучки вместо предохранителей. Их можно либо зажарить перегревом без радиаторов, либо молотком расплющить, мне так показалось. Транзисторы можно заменять любыми похожими, все равно работать будет, читайте даташиты и смотрите, что лежит у вас на столе. Электролиты неполярные Jamicon NK, обычные Sanyo NV-AX и Samwha. Пленочные конденсаторы Wima FKP4 и керамика Hitano. Резики все какие то, кроме пары МЛТ-2 и двух цементников по 5 ВТ.
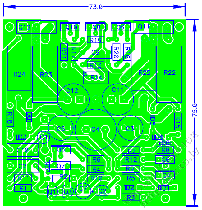
Разводил в PCAD2006, попытался сделать компактно и, как говорил мой старшина, прибрано, а что не параллельно и перпендикулярно - валяется! Вроде получилось. Тепло нигде не выделяется, кроме выходников и драйверов, они, а так же транзистор термостабилизации прикручены к радиатору, все собрано одной малюсенькой платкой.
Особо хочу обратить внимание на то, что весь верхний слой сплошняком земля и резики я монтировал подсовывая под них обрезок кредитки, чтобы между корпусом и поверхностью платы получился зазор.
Выходники выступают за края платы, я их изначально хотел крепить не через "родные" отверстия, а накладной планкой, мне кажется, что так надежнее и лучше тепловой контакт. Все KSE-шки крепятся той же планкой, через пенорезину от мышиного коврика - она не боится тепла и остается упругой.
![]() |
![]() |
![]() |
Тут есть один довольно важный момент: на выходники я положил обрезки толстых миллиметровых коваровых выводов, что бы придавливала планка в центр корпуса транзистора, без перекосов.
Монтировал все это дело так: сначала отформовал ноги всем транзисторам и вставил на места, потом все прикрутил, контролируя положение. Плату установил максимально далеко от радиатора, на сколько позволили выводы выходников, прикрутив капроновыми винтами. Затем припаял все транзисторы по верхней стороне платы, открутил и пропаял снизу. Под выходники поставил слюду и термопасту пустил.
В основном все разведено по нижнему слою, только то, что не поместилось по верхнему и почти вся силовая часть разведена по обоим сторонам, дублируясь, токи там неслабые бегают, а толщина меди маленькая - 0.35 мм.
![]() |
![]() |
На плате четыре крепежных отверстия, через них она притянута к радиатору капроновыми винтиками, правда я в одном гнезде заломал мечик, пришлось на трех. Размер получился мелкий, земли тоже получилось много, как и хотел.
Во первых. Первое включение с балластом в питании, я использовал мощные резики по 20 Вт, с контролем тока в каждом питании. При этом если на выходе близко к 0, если ток покоя регулируется(сразу ставим на мизер), если перекоса по потреблению нет, то подключаем высокоомную нагрузку и смотрим, работает или нет. Вход, при всех телодвижениях держать закороченым. Если все ОК, то удаляем балласт и пытаемся включить штатно, и регулируем ток покоя. Я выставил около 50 мА, но у меня радиатор здоровенный. На слух ступенька исчезает при вдвое меньшем, по крайней мере, токе покоя, а по осцилографу еще раньше. Току покоя в 50 мА соответствует падение на цементном резике, любом, около 10 мВ. Все.
Вообще внимательно смотрим на счет соплей и холодняков, на переходах со слоя на слой и земляные ноги слаботочки паяем с двух сторон, сильноточку всю с двух сторон. Внимательно с цоколевкой транзисторов и полярностью диодов и конденсаторов. Если не работает, то причина именно в этом.
UPD: конденсатор С6 не ставить, а С8 увеличить до 50 пФ или больше. С исходными номиналами докладывали что бывало возбуждался.
Файлики для ПиКАДа в составе: схема, плата, библиотека. Все вроде соответствует, библиотека не кривая.
Экселовская табличка со списком деталек, кодами из каталогов и ценами. Детали в таблице не соответствуют установленным, они соответствуют по размерам и функционалу.
Симуляшка для Микрокапа. У меня восьмой, как в других, работает - нет, не ведаю.
UPD убрать Q6, а Q8 увеличить до 50 pF или более, проконтролировать отсутствие генерации.
И эта. Не надо ко мне приставать с "разведи в Спринте" или прочих Орлах с Менторами. Не умею. Времени нет. Ленивый я! Лучше вы ПиКАД осваивайте! Или Альтиум - в него ПиКАДовские файлы влетают как родные.
6. Блок питания, софтстарт и защита.
Схема БП традиционная, никаких излишеств, два моста, шесть конденсаторов, трансформатор. Конденсаторы Rubycon по 6800 мкФ на 63 В. Диоды КД213. Софтстарт смотрит положительное напряжение питания. Защита питается через один диод так же от положительного питания.
Питается все хозяйство от транса 160ВА. Трансформатор Nuvotem из всех, что удалось буржуйских попробовать - эти лучшие и стоят вменяемо.
Все смонтировано на одностороннем стеклотекстолите, без всяких изысков, можно было попробовать впихнуть в меньшую площадь вытянув в длину, но это был последний кусок - обрезок.
Макет платы подготовлен в ПиКАДе, вот архив с проектом (схема, плата, библиотека). Экселовская табличка с кодами покупки и ценами так же прилагается.
Подводя черту можно сказать, что все получилось. Все работает стабильно, никаких проблем небыло, все запустилось сразу и никакие издевательства не вывели из строя. Из издевательств использовались: замыкание выхода на полном ходу, вдувание полного питания на выход, работа от генератора на эквивалент в течение нескольких суток, повышение питания на 25%. Других издевательств просто не смог придумать. Всякие замыкания на выход и питание неизменно приводят к сгоранию предохранителя. Замена предохранителя жучиной и плавное замыкание с постепенным снижение сопротивления шунта приводят к страшному гудению трасформатора и нагреву диодов. До 0 не садил. За диоды страшно, были бы запасные попробовал бы. Сам усилитель к этим издевательствам отнесся спокойно и безучастно.
В случае возникновения вопросов сначала надо посмотреть вот сюда. Там про этот усилитель, хотя с первого взгляда можно не узнать, там и вопросы можно позадавать, если не все уже заданы. Меня тревожить - пустое, я сам не очень разбираюсь.
Для любознательных еще фотографии.
![]() |
![]() |
![]() |
![]() |
![]() |
![]() |
















